|
MCU
|
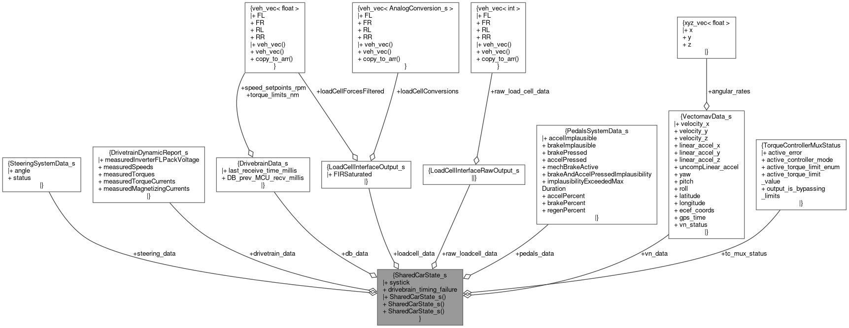
car state struct that contains state of everything about the car including More...
#include <SharedDataTypes.h>

Public Member Functions | |
| SharedCarState_s ()=delete | |
| SharedCarState_s (const SysTick_s &_systick, const SteeringSystemData_s &_steering_data, const DrivetrainDynamicReport_s &_drivetrain_data, const LoadCellInterfaceOutput_s &_loadcell_data, const PedalsSystemData_s &_pedals_data, const VectornavData_s &_vn_data, const DrivebrainData_s &_db_data, const TorqueControllerMuxStatus &_tc_mux_status) | |
| SharedCarState_s (const SysTick_s &_systick, const SteeringSystemData_s &_steering_data, const DrivetrainDynamicReport_s &_drivetrain_data, const LoadCellInterfaceOutput_s &_loadcell_data, const LoadCellInterfaceRawOutput_s &_raw_loadcell_data, const PedalsSystemData_s &_pedals_data, const VectornavData_s &_vn_data, const DrivebrainData_s &_db_data, const TorqueControllerMuxStatus &_tc_mux_status, bool _drivebrain_timing_failure) | |
car state struct that contains state of everything about the car including
Definition at line 148 of file SharedDataTypes.h.
|
delete |
|
inline |
Definition at line 162 of file SharedDataTypes.h.
|
inline |
Definition at line 182 of file SharedDataTypes.h.
| DrivebrainData_s SharedCarState_s::db_data |
Definition at line 158 of file SharedDataTypes.h.
| bool SharedCarState_s::drivebrain_timing_failure = false |
Definition at line 160 of file SharedDataTypes.h.
| DrivetrainDynamicReport_s SharedCarState_s::drivetrain_data |
Definition at line 153 of file SharedDataTypes.h.
| LoadCellInterfaceOutput_s SharedCarState_s::loadcell_data |
Definition at line 154 of file SharedDataTypes.h.
| PedalsSystemData_s SharedCarState_s::pedals_data |
Definition at line 156 of file SharedDataTypes.h.
| LoadCellInterfaceRawOutput_s SharedCarState_s::raw_loadcell_data |
Definition at line 155 of file SharedDataTypes.h.
| SteeringSystemData_s SharedCarState_s::steering_data |
Definition at line 152 of file SharedDataTypes.h.
| SysTick_s SharedCarState_s::systick |
Definition at line 151 of file SharedDataTypes.h.
| TorqueControllerMuxStatus SharedCarState_s::tc_mux_status |
Definition at line 159 of file SharedDataTypes.h.
| VectornavData_s SharedCarState_s::vn_data |
Definition at line 157 of file SharedDataTypes.h.