|
MCU
|
#include "SharedDataTypes.h"

Go to the source code of this file.
Classes | |
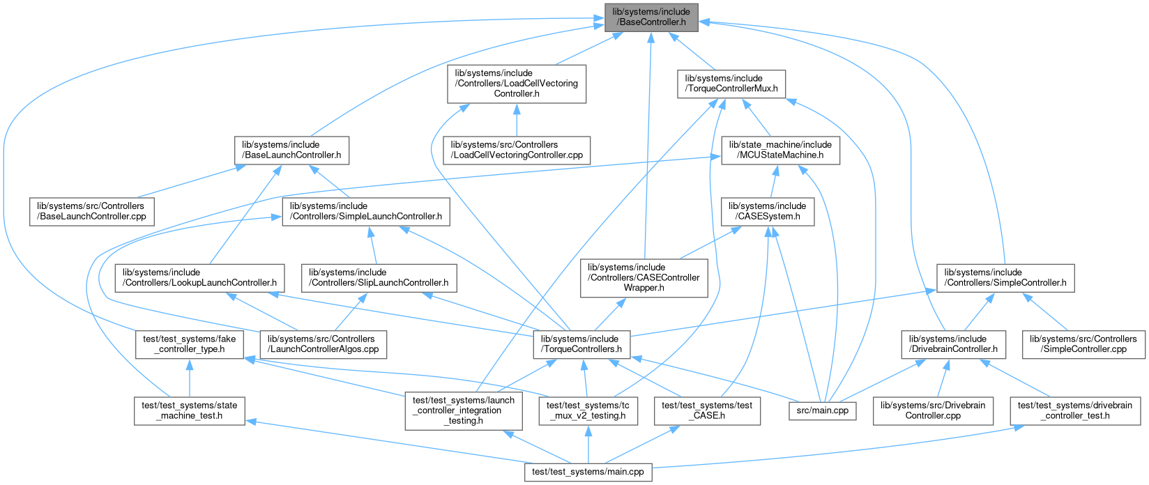
| class | Controller |
| Base class for all controllers, which define drivetrain command containing different variations of More... | |
Namespaces | |
| namespace | BaseControllerParams |
| defines namespace for definition of a drivetrain command with no torque for clearer code in the Muxer This can be used to define other specific car states in the future | |
Variables | |
| const DrivetrainCommand_s | BaseControllerParams::TC_COMMAND_NO_TORQUE |